บทบาท คณะกรรมการตรวจสอบและติดตามการบริหารงานตำรวจ (กต.ตร.)
บทบาทภารกิจ
บทบาทภารกิจของ กต.ตร.กทม. กต.ตร.จังหวัด และ กต.ตร.สถานีตำรวจ ถูกกำหนดไว้ตาม พ.ร.บ.ตำรวจแห่งชาติ พ.ศ.2547 มาตรา 18(6) ระเบียบ ก.ต.ช. ว่าด้วยคณะกรรมการตรวจสอบและติดตามการบริหารงานตำรวจ พ.ศ.2549 ระเบียบ ก.ต.ช. ว่าด้วยหลักเกณฑ์และวิธีการส่งเสริมให้ท้องถิ่นและชุมชนมีส่วนร่วมในกิจการตำรวจ พ.ศ. 2549 และระเบียบ ก.ต.ช. ว่าด้วยการรับคำร้องเรียนหรือข้อเสนอแนะของประชาชน พ.ศ. 2549 ซึ่งสามารถจำแนกได้เป็น 3 กลุ่ม ดังนี้
1. ภารกิจหลัก ตามมาตรา 18 (6 แห่ง พ.ร.บ.ตำรวจแห่งชาติ พ.ศ. 2547 กำหนดให้ กต.ตร.กทม. กต.ตร.จังหวัดและ กต.ตร.สถานีตำรวจ มีบทบาทภารกิจในการตรวจสอบ ติดตามและประเมินผลการปฏิบัติงานของ บช.น. / ภ.จว. ให้เป็นไปตามนโยบายของ ก.ต.ช. และการบริหารราชการตำรวจให้เป็นไปตาม พ.ร.บ.ตำรวจแห่งชาติ และกฎหมายอื่น ซึ่ง ก.ต.ช. ได้กำหนดอำนาจหน้าที่ของ กต.ตร.กทม,/จังหวัด และสถานีตำรวจในเรื่องดังกล่าว ไว้ในระเบียบ ก.ต.ช. ว่าด้วยคณะกรรมการตรวจสอบและติดตามการบริหารงานตำรวจ พ.ศ. 2549
นอกจากนี้ทั้ง กต.ตร.กทม. กต.ตร.จังหวัด และ กต.ตร.สถานีตำรวจยังมีภารกิจในการตรวจสอบติดตามผลตามคำร้องเรียนหรือข้อเสนอแนะตามนัยระเบียบ ก.ต.ช. ว่าด้วยการรับคำร้องเรียนหรือข้อเสนอแนะของประชาชน พ.ศ.2549 อีกส่วนหนึ่งด้วย
2. ภารกิจสนับสนุน เป็นภารกิจตามที่ระเบียบ ก.ต.ช. ว่าด้วยคณะกรรมการตรวจสอบและติดตามการบริหารงานตำรวจ พ.ศ. 2549 กำหนดเป็นภารกิจในการ
1) ให้คำปรึกษาและข้อเสนอแนะการปฏิบัติงานของกองบัญชาการตำรวจนครบาลตำรวจภูธรจังหวัด สถานีตำรวจนครบาลและสถานีตำรวจภูธร แล้วแต่กรณี
2) ส่งเสริมการพัฒนาประสิทธิภาพการปฏิบัติงานของข้าราชการตำรวจและการบริหารงานตำรวจ
3) ให้ข้อมูลข่าวสารและเสนอปัญหาความเดือดร้อนและความต้องการของประชาชนในเขตพื้นที่
4) แนะนำ และช่วยเหลือสนับสนุนการประชาสัมพันธ์งานของ บช.น./ จังหวัด หรือสถานีตำรวจ แล้วแต่กรณี
5) ตั้งคณะอนุกรรมการ คณะทำงาน หรือที่ปรึกษา
3. ภารกิจการมีส่วนร่วม เนื่องจากองค์กร กต.ตร.ในปัจจุบันเป็นองค์กรที่มีประชาชนในท้องถิ่น / ชุมชนเป็นกรรมการในสัดส่วนที่เท่า ๆ กันกับข้าราชการ ดังนั้นตามระเบียบ ก.ต.ช. ว่าด้วยหลักเกณฑ์และวิธีการส่งเสริมให้ท้องถิ่นและชุมชนมีส่วนร่วมในกิจการตำรวจ พ.ศ. 2549 จึงกำหนดให้ กต.ตร. เป็นองค์กรสำคัญมีบทบาทเป็นแกนนำในการให้ท้องถิ่น/ชุมชน เข้ามามีส่วนร่วมในการป้องกันปราบปรามอาชญากรรมและการรักษาความปลอดภัยในชีวิตและทรัพย์สินของประชาชน โดยกำหนดบทบาท ภารกิจของ กต.ตร.สน./สภ. กต.ตร.กทม. และ กต.ตร.จังหวัด ไว้ดังนี้
กต.ตร.สน./สภ. กำหนดให้ กต.ตร.สน./สภ. มีบทบาทในการกำหนดลักษณะ รูปแบบและวิธีการให้ท้องถิ่นและชุมชนมีส่วนร่วมในกิจการตำรวจของ สน.สภ. ด้านต่าง ๆ รวม 6 ด้าน
1) ด้านการป้องกันและปราบปรามอาชญากรรม
2) ด้านการรักษาความสงบเรียบร้อยและรักษาความปลอดภัยของประชาชน
3) ด้านการป้องกันปราบปรามยาเสพติด
4) ด้านการจราจร
5) ด้านการดูแลสาธารณสมบัติ และ
6) ด้านการพัฒนาคุณภาพชีวิตของประชาชนในท้องถิ่น
โดยคำนึงถึงปัจจัยทางค้านอำนาจหน้าที่ตามกฎหมาย สภาพทางภูมิศาสตร์ เศรษฐกิจสังคม ประเพณี วัฒนธรรมและวิถีการดำรงชีวิตของแต่ละท้องถิ่นและชุมชนเป็นสำคัญ ทั้งยังกำหนดลักษณะของการมีส่วนร่วมในกิจการตำรวจ 5 ลักษณะด้วยกัน คือ
1) มีส่วนร่วมในการคิด ศึกษาและค้นคว้าหาสภาพและสาเหตุของปัญหาตลอดจนความต้องการของท้องถิ่นและชุมชน
2) มีส่วนร่วมในการริเริ่มและตัดสินใจกำหนดกิจกรรมเพื่อลดและแก้ไขปัญหาของท้องถิ่นและชุมชน
3) มีส่วนร่วมในการปฏิบัติ และ/หรือการให้ความร่วมมือในการปฏิบัติและ หรือ การสนับสนุนทรัพยากรต่าง ๆ เพื่อใช้ในการปฏิบัติตามกิจกรรมเพื่อลดและแก้ไขปัญหาของท้องถิ่นและชุมชน
4) มีส่วนร่วมในการตรวจสอบและติดตามการคำเนินกิจกรรม
5) มีส่วนร่วมในการเสนอแนะและปรับปรุง
อำนาจหน้าที่ คณะกรรมการตรวจสอบและติดตามการบริหารงานตำรวจ (กต.ตร.)
รับแนวทางและนโยบายการพัฒนาและการบริหารงานตำรวจ จากคณะกรรมการนโยบายตำรวจแห่งชาติ (ก.ต.ช.) ไปปฏิบัติเพื่อให้เกิดผล ตามนโยบาย
ให้คำปรึกษาและเสนอแนะการปฏิบัติงานของสถานีตำรวจให้เป็นไปตามนโยบายของคณะกรรมการนโยบายตำรวจแห่งชาติ (ก.ต.ช.)
ส่งเสริมให้มีการพัฒนาประสิทธิภาพการปฏิบัติงานของข้าราชการตำรวจและการบริหารงานตำรวจ
ตรวจสอบ ติดตาม และประเมินผลการปฏิบัติงานของข้าราชการตำรวจในสถานีตำรวจให้เป็นไปตามนโยบายของคณะกรรมการนโยบายตำรวจแห่งชาติ (ก.ต.ช.)
รับคำร้องเรียนของประชาชนเกี่ยวกับการปฏิบัติงานของข้าราชการตำรวจในสถานีตำรวจ และดำเนินการให้เป็นไปตามระเบียบคณะกรรมการนโยบายตำรวจแห่งชาติ (ก.ต.ช.) ว่าด้วยการรับคำร้องเรียนของประชาชนเกี่ยวกับ การปฏิบัติหน้าที่ของข้าราชการตำรวจ
ให้ข้อมูลข่าวสารและเสนอปัญหาความเดือดร้อนและความต้องการของประชาชนในเขตพื้นที่
ให้คำแนะนำและช่วยเหลือสนับสนุนการประชาสัมพันธ์งานของ สถานีตำรวจ
แต่งตั้งคณะอนุกรรมการ คณะทำงาน หรือที่ปรึกษา เพื่อดำเนินการ อย่างใดอย่างหนึ่ง ตามที่ กต.ตร.สน./สภ. มอบหมาย
รายงานผลการปฏิบัติงานให้คณะกรรมการนโยบายตำรวจแห่งชาติ (ก.ต.ช.) ทราบ ตามที่คณะกรรมการนโยบายตำรวจแห่งชาติ (ก.ต.ช.) กำหนด
อำนาจหน้าที่อื่นตามที่คณะกรรมการนโยบายตำรวจแห่งชาติ (ก.ต.ช.) มอบหมาย
คณะกรรมการตรวจสอบและติดตามการบริหารงานตำรวจ (กต.ตร. ) ของ สภ.นาโพธิ์(บุณฑริก)
ข้อมูล ณ วันที่ 31 มีนาคม 2567
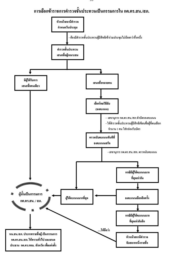
เอกสารอ้างอิง) วิธีการสรรหาคณะกรรมการตรวจสอบและติดตามการบริหารงานตำรวจ สถานีตำรวจภูธร (กต.ตร.สภ.)
คณะกรรมการตรวจสอบและติดตามการบริหารงานตำรวจสถานีตำรวจภูธร (กต.ตร.สภ.) จำแนกตามกลุ่มและการได้มาของกรรมการ ดังนี้
วิธีการสรรหาคณะกรรมการตรวจสอบและติดตามการบริหารงานตำรวจสถานีตำรวจภูธร (กต.ตร.สภ.) จำแนกตามกลุ่มและการได้มาของกรรมการ ดังนี้
ที่มา: คู่มือการดำเนินการตำมระเบียบ ก.ต.ช. ว่าด้วยคณะกรรมการตรวจสอบและติดตามการบริหารงานตำรวจ พ.ศ. 2549
ผลการดำเนินงานของ กต.ตร.สภ.นาโพธิ์(บุณฑริก) ที่ผ่านมารอบ 6 เดือนแรก ปีงบประมาณ พ.ศ. 2567
ข้อมูล ณ วันที่ 31 มีนาคม 2567
